Latar Belakang PPID

Informasi merupakan kebutuhan pokok setiap orang dalam rangka pengembangan pribadi dan lingkungan sosialnya serta merupakan bagian penting bagi ketahanan nasional. Hak memperoleh informasi merupakan hak asasi manusia dan keterbukaan informasi publik merupakan salah satu ciri penting negara demokratis yang menjunjung tinggi kedaulatan rakyat untuk mewujudkan penyelenggaraan negara yang baik dan bertanggung jawab (good governance).

UU No. 14 tahun 2008 tentang keterbukaan publik merupakan jaminan hukum bagi setiap orang untuk memperoleh informasi sebagai salah satu hak asasi manusia. Dengan adanya UU ini semua badan publik mempunyai kewajiban dalam menyediakan dan melayani permohonan informasi publik secara cepat, tepat waktu, biaya ringan dan cara sederhana.

Sebagai salah satu institusi yang memberikan pelayanan publik, RSUD Cilincing merasa perlu menata secara sistematis tentang seluruh pengelolaan informasi dan dokumentasi sehingga dapat memberikan pelayanan yang akuntabel dan transparan. Pengelolaan informasi dan dokumentasi ini juga dapat mempermudah masyarakat mendapatkan informasi yang seharusnya diterima dan mempermudah petugas dalam memberikan layanan informasi kepada masyarakat.

RSUD Cilincing memiliki beragam informasi sehingga perlu penataan dengan mengelompokkan informasi ke dalam beberapa kategori: informasi yang sifatnya terbuka, informasi yang dikecualikan, informasi publik yang wajib diumumkan berkala, serta informasi publik yang wajib tersedia setiap saat. Oleh karena itu, upaya ini diharapkan mampu menciptakan dan menjamin kelancaran dalam pelayanan informasi publik.

Visi Misi PPID

Visi

“Menjadi Rumah Sakit yang Informatif, Transparan dan Akuntabel dalam memberikan layanan informasi kesehatan untuk meningkatkan peran serta aktif masyarakat dalam pembangunan sektor kesehatan”

Misi

  • Meningkatkan sinergitas hubungan kemasyarakatan dalam memberikan pelayanan informasi publik
  • Meningkatkan kualitas dan efektivitas proses pelayanan informasi publik
  • Meningkatkan sumber daya dalam pengelolaan informasi yang berkualitas, benar, dan bertanggung jawab

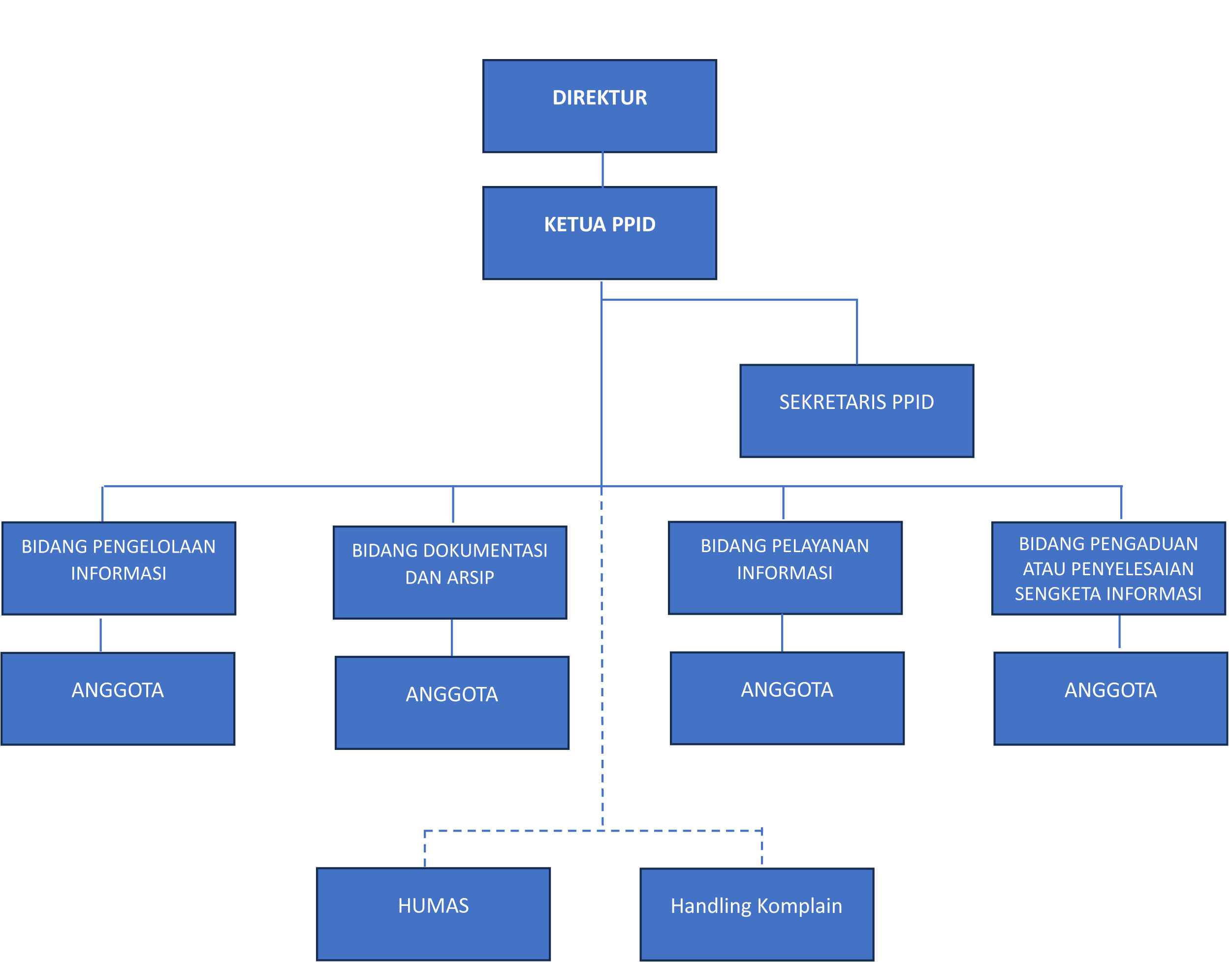
Struktur RSUD Tanjung Priok


Sarana RSUD